小微企业纳税调整明细表:增加额与减少额都涵盖哪些内容?
<股票开户>小微企业纳税调整明细表:增加额与减少额都涵盖哪些内容?股票开户>
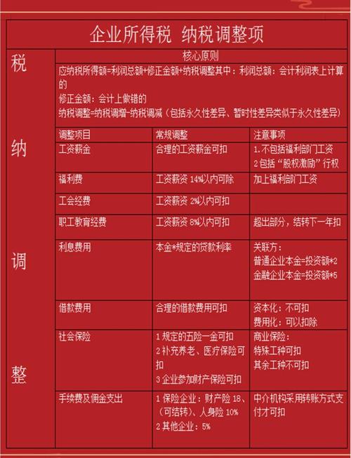
小微企业纳税调整明细表主要填写的内容包括纳税调整增加额和纳税调整减少额两大部分。
一、纳税调整增加额
纳税调整增加额需要填报的是企业财务会计核算的收入确认和成本费用标准与税法规定不一致进行纳税调整增加所得的金额。具体包括:
工资薪金纳税调整额;
职工福利费、职工工会经费和职工教育经费的纳税调整额;
利息支出纳税调整额;
业务招待费纳税调整额;
广告支出纳税调整额;
赞助支出纳税调整额;
捐赠支出纳税调整额;
折旧、摊销支出纳税调整额;
坏账损失纳税调整额;
坏账准备纳税调整额;
罚款、罚金或滞纳金;

存货跌价准备、短期投资跌价准备、长期投资减值准备;
其他纳税调整增加项目。
二、纳税调整减少额
企业纳税调整减少额,需要填报的是根据税收规定可在税前扣除,但纳税人在会计核算中没有在当期成本费用中列支的项目金额,以及在以前年度进行了纳税调整增加企业所得税纳税调整项目明细表小微企业纳税调整明细表:增加额与减少额都涵盖哪些内容?,根据税收规定从以前年度结转过来在本期扣除的项目金额。具体包括:
以前年度进行了纳税调整增加,根据税收规定从以前年度结转过来在本期扣除的项目金额;
纳税人如有根据规定免税的收入在收入总额中反映的以及应在扣除项目中反映而没有反映的支出项目;
房地产业务本期已转销售收入的预售收入计算的预计利润等。
此外,对在应付福利费中列支的基本医疗保险、补充医疗保险企业所得税纳税调整项目明细表,符合税前扣除标准的部分也可以在“纳税调整减少额”中反映。
总的来说,小微企业在填写纳税调整明细表时,需要仔细核对各项数据小微企业纳税调整明细表:增加额与减少额都涵盖哪些内容?,确保准确无误地反映企业的纳税调整情况。
本文 股票开户 原创,转载保留链接!网址:http://bjbwd.com/a/2048.html
本文章为原创作品,股票开户版权归原作者所有,未经许可不得转载、摘编或用于其他商业用途,违者将依法追究法律责任。











