• 消费税范围概要

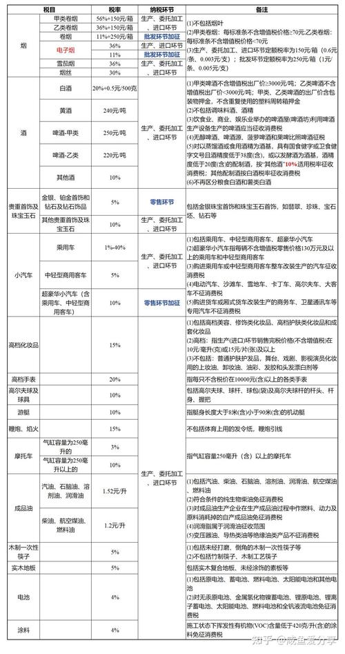
    消费税范围概要 消费税征税范围总结 一、生产应税消费品 生产应税消费品除了直接对外销售应征收消费税外,纳税人将生产的应税消费品换取生产资料、消费资料、投资入股、偿还债务,以及用于继续生产应税消费品...

    股票开户 2026-01-02 14:04:27阅读:34
1
行情指数
  • 上证走势
  • 深证走势
  • 创业走势

上证指数

3130.17

-211.84(-6.34%)

深证成指

9535.10

-830.63(-8.01%)

创业板指

1864.24

-201.16(-9.74%)

搜索